Here’s a comprehensive guide on how to do it, from the fundamental concepts to practical implementation.
1. Understanding the Core Concept
Slippage in a bridge context is the difference between the expected value of the assets you'll receive and the actual value you get at the time of the transaction's finality.
The primary cause is price impact on the destination chain's liquidity pools. When a bridge executes a large swap on a DEX (like Uniswap) to deliver the target asset, it moves the price, resulting in less output than anticipated.
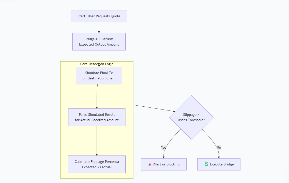
2. The Real-Time Detection Workflow
Real-time detection involves a continuous loop of simulation and comparison. Here is the step-by-step process:

Let's break down each step in the "Core Detection Logic".
Step 1: Get the Quote from the Bridge API
Most bridges (e.g., Socket, LI.FI, Wormhole) offer a "quote" endpoint.
Input: Source chain, destination chain, source token, amount, destination token.
Output: An
expectedOutputAmount(ortoAmount) and a transactionrouteobject.
Example (Pseudocode):
const quoteResponse = await fetch('https://api.socket.tech/v2/quote', {
method: 'POST',
body: JSON.stringify({
fromChainId: 1, // Ethereum
toChainId: 137, // Polygon
fromTokenAddress: '0xA0b...', // ETH
toTokenAddress: '0x7ce...', // MATIC
fromAmount: '1000000000000000000', // 1 ETH
})
});
const { toAmount, route } = await quoteResponse.json();
const expectedOutput = toAmount; // e.g., '3200000000000000000000' (3200 MATIC)Step 2: Simulate the Final Transaction on the Destination Chain
This is the most crucial step. The route object contains the calldata for the transaction that will be executed on the destination chain (Polygon in this case). You need to simulate this transaction as close to execution time as possible.
Use a JSON-RPC provider for the destination chain and call eth_call.
Example (using ethers.js):
// Connect to Polygon RPC
const polygonProvider = new ethers.providers.JsonRpcProvider(POLYGON_RPC_URL);
// The route object contains the target contract and calldata
const simulationResult = await polygonProvider.call({
to: route.userTxs[0].target, // The bridge's contract on Polygon
data: route.userTxs[0].data // The calldata for the swap/transfer
});
// Now, you need to decode this result to find the actual amount of MATIC received.
// This requires the ABI of the target contract.Step 3: Parse the Simulation Result and Calculate Slippage
Decode the simulation output to find the actual amount of tokens received.
Calculate Slippage:
Slippage % = ((Expected Amount - Actual Amount) / Expected Amount) * 100
Example (Pseudocode):
// Assuming you have a way to decode the calldata output
const actualOutput = decodeSimulationOutput(simulationResult); // e.g., '3150000000000000000000' (3150 MATIC)
const expected = BigInt(expectedOutput); // 3200000000000000000000
const actual = BigInt(actualOutput); // 3150000000000000000000
const slippagePercent = Number((expected - actual) * 10000n / expected) / 100; // Divide by 100 for two decimal places
// (3200 - 3150) / 3200 * 100 = 1.56%
console.log(`Slippage detected: ${slippagePercent}%`);Step 4: Take Action Based on Slippage
Compare the calculated slippage against your predefined threshold.
If slippage > threshold: Alert the user, cancel the transaction, or look for a different bridge route.
If slippage <= threshold: Proceed with the bridge transaction.
3. Key Challenges & Advanced Considerations
Speed vs. Accuracy: The blockchain state changes every second. The time between your simulation and the actual transaction inclusion (5-10+ seconds) means the price can move again. You are detecting slippage at a specific moment, not guaranteeing the final outcome.
Handling Complex Routes: A bridge route might involve multiple steps (e.g., a swap, then a cross-chain message, then another swap). Your simulation must account for the entire flow. Using specialized APIs from LI.FI or Socket can simplify this, as they often provide the
toTokenaddress and a standardized way to parse the output.Gas Costs: Don't forget to subtract gas fees paid on the destination chain in the native token from your total value. A profitable swap can become unprofitable after high gas costs.
MEV (Maximal Extractable Value): Bots specifically search for large, pending bridge transactions to front-run the resulting swap on the DEX, exacerbating slippage. Real-time detection helps you avoid being the victim of this.
4. Practical Implementation Tools & Tips
Use a Specialized SDK: Tools like the LI.FI SDK or Socket API are built for this. They abstract away the complexity of simulating every step and often return the
toAmountandtoAmountMin(the minimum acceptable amount, which is their slippage tolerance).
// LI.FI SDK example (conceptual)
const quote = await lifi.getQuote({ ... });
console.log(quote.estimate.toAmount);
console.log(quote.estimate.toAmountMin); // This is their built-in slippage calculationHigh-Performance RPCs: Use reliable, low-latency RPC providers (e.g., Alchemy, QuickNode, Infura) for both the source and destination chains to make your simulations faster and more accurate.
Monitor Mempool: For maximum sophistication, you can monitor the mempool of the destination chain for your own bridge transaction and simulate it just before it gets mined, giving you the most accurate picture possible.
Summary
Real-time bridging slippage detection is not about prediction; it's about state verification. By simulating the exact transaction that will be executed on the destination chain immediately before you sign the source chain transaction, you can:
Quantify the expected slippage.
Decide if it's within your acceptable risk parameters.
Act by proceeding, alerting the user, or finding a better route.
This process is essential for building robust and user-friendly applications on top of the cross-chain ecosystem.
